informasi produk
Serbuk Nikotinamide Ribosideialah prekursor NAD+ yang berkesan dan selamat, yang merupakan koenzim penting yang dihasilkan secara semula jadi dalam badan yang menggalakkan pertahanan selular, pemulihan dan pembaikan. Namun, apabila usia meningkat, kandungan NAD dalam tubuh manusia akan semakin berkurangan. Oleh itu, adalah wajar untuk menambah nicotinamide riboside chloride untuk meningkatkan kandungan NAD+. Ia adalah serbuk putih, tidak berbau, pahit dan sedikit higroskopik. Kini NR telah digunakan secara meluas dalam bidang makanan, produk kesihatan, kosmetik dan perubatan.
NR Nicotinamide Riboside ialah LonierHerb salah satu produk terlaris, terdapat banyak produk untuk dihantar ke seluruh dunia, kualiti tinggi, penghantaran cepat, dan perkhidmatan profesional menjadikan produk kami sangat popular, jadi jika anda menarik, atau memerlukan maklumat lanjut, sila jangan teragak-agak untuk menghubungi kami, kami akan melakukan yang terbaik untuk memenuhi keperluan anda dengan lebih baik.
Produk kami adalah bahan mentah separuh siap, dan terutamanya sesuai untuk kilang, peniaga dan perusahaan pengedaran yang berkaitan, jadi kami tidak mengesyorkan penggunaan peribadi secara langsung, harap maklum.
|
Nama Produk |
Nikotinamide Riboside |
CAS Nombor |
1341-23-7 |
|
Penampilan |
Serbuk Putih |
Kesucian |
98% |
|
Perwatakan |
![]() |
Formula Struktur |
![]() |
|
Formula molekul |
C11H15N2O5 |
Berat Molekul |
255.26
|
|
Permohonan |
Suplemen Pemakanan, Produk Penjagaan Kesihatan, Produk Farmasi, Kosmetik |
||
Sokongan LonierHerb
★ Sokongan Sampel : 10g Sampel Percuma untuk ujian anda terlebih dahulu.
★ Sokongan Perkhidmatan: Perkhidmatan profesional 24 jam untuk anda.
★ Sokongan Penghantaran : Stok tersedia, penghantaran dalam masa 2~3 hari selepas pengesahan.
★ Sokongan Pengangkutan : FedEx, TNT, DHL, UPS dan Penghantar Kelas Pertama
★ Sokongan Dokumen : Lembaran Data Teknikal, Sijil Analisis, MSDS, Sijil Asal dan sebagainya.
Lembaran Data Teknikal
|
Item Ujian |
Standard Ujian |
|
Penampilan |
Serbuk Putih |
|
Ujian |
Lebih besar daripada atau sama dengan 98.0% |
|
Kloridion |
11.2-13.2 |
|
Sisa Pelarut |
Kurang daripada atau sama dengan 1000ppm |
|
Kerugian pada Pengeringan |
Kurang daripada atau sama dengan 0.5% |
|
Sisa pada penyalaan |
Kurang daripada atau sama dengan 0.5% |
|
Plumbum (Pb) |
Kurang daripada atau sama dengan 0.5ppm |
|
Kadmium (Cd) |
Kurang daripada atau sama dengan 0.5ppm |
|
Merkuri (Hg) |
Kurang daripada atau sama dengan 0.5ppm |
|
Jumlah Kiraan Aerobik |
Kurang daripada atau sama dengan 1000cfu/g |
|
E coli |
Negatif |
|
Salmonella |
Negatif |
|
Staphylococcus Aureus |
Negatif |
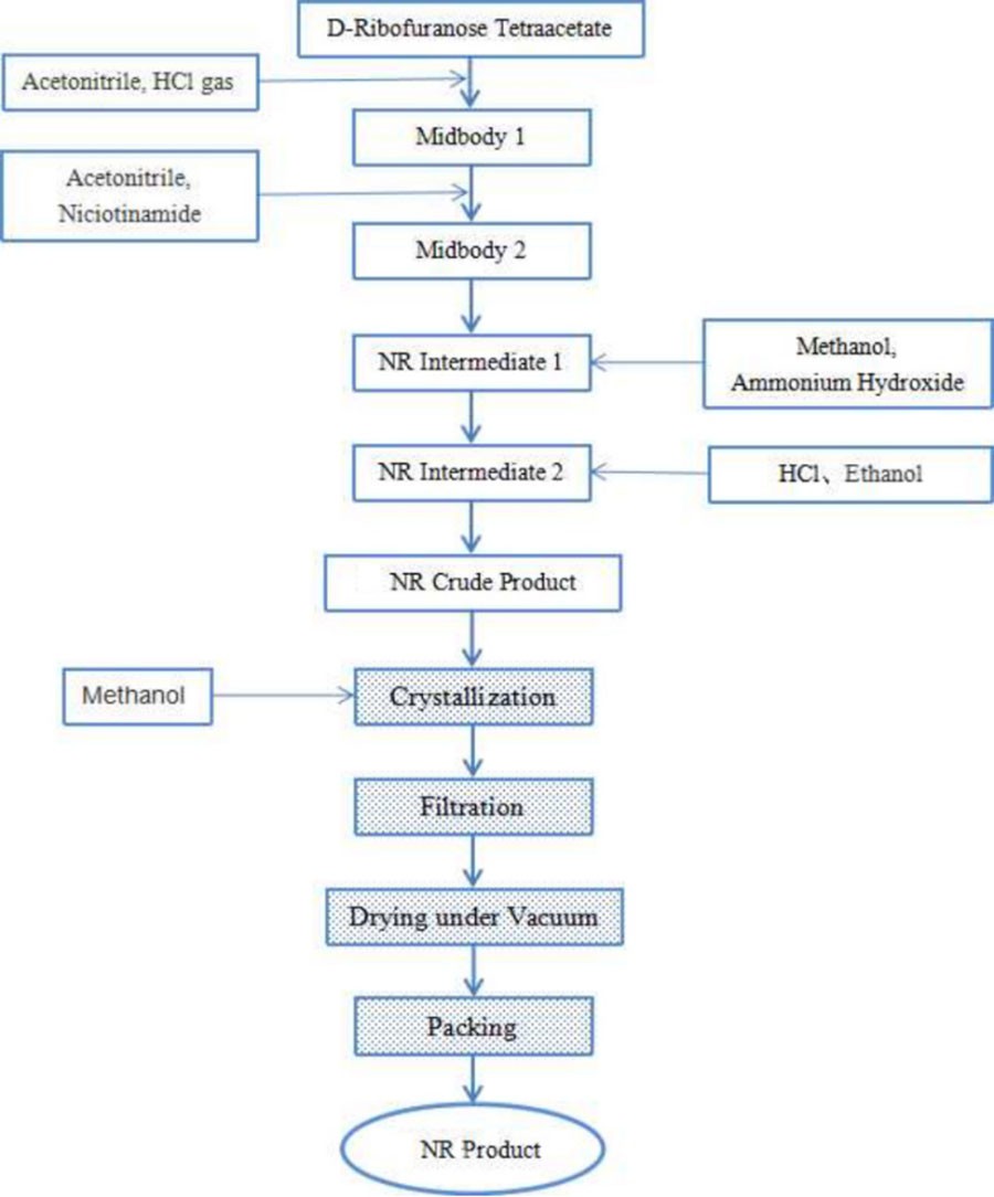
Carta Aliran Serbuk NR

Bagaimanakah NR berfungsi?
1) Serbuk Nikotinamide Riboside Chloride ialah vitamin B3 yang paling berkesan dari segi meningkatkan tahap NAD+ dan memanjangkan jangka hayat
Semua vitamin B3 mempunyai keupayaan untuk meningkatkan tahap NAD+ sedikit sebanyak, dan setiap molekul vitamin B3 dimetabolismekan secara berbeza dalam tubuh manusia, dan keupayaannya untuk meningkatkan tahap NAD+ dan memanjangkan hayat juga berbeza. Meningkatkan dos niasin untuk mendapatkan lebih banyak NAD+ memerlukan pertimbangan kesan sampingan berkaitan dos yang boleh mengehadkan fungsi vitamin B3.
Penyelidikan praklinikal terkini membuktikan bahawa antara niasin, nikotinamida dan ribosida nikotinamida, NR bukan sahaja prekursor NAD+ yang paling berkesan, tetapi juga paling berkesan dalam memanjangkan jangka hayat.
2) NR ialah vitamin B3 yang paling berkesan dalam meningkatkan tahap NAD+
Apabila vitamin B3 digunakan untuk menghasilkan tenaga selular, kami ingin memaksimumkan kecekapan. Proses menukar vitamin B3 kepada NAD+ perlu mengambil sedikit tenaga selular yang berharga, manakala vitamin B3 seperti nikotinamida menggunakan lebih banyak tenaga selular. Sebaliknya, NR menggunakan kurang tenaga selular.
Fikirkan proses ini sebagai barisan pengeluaran atau barisan pemasangan. Sebaik sahaja penyusuan dimulakan, tidak kira berapa banyak perubahan yang berlaku pada pautan perantaraan, produk akhir ialah produk siap. Untuk barisan pengeluaran NAD+, input ialah vitamin B3, dan produk siap ialah NAD+. Dalam tubuh manusia, panjang dan kerumitan penukaran setiap vitamin B3 kepada NAD+ adalah berbeza. Dalam proses menukar niasin dan niacinamide kepada produk siap, pelepasan tenaga tidak lancar, manakala NR lebih lancar. Kajian praklinikal telah mengesahkan bahawa suplemen NR bukan sahaja boleh meningkatkan tahap NAD+ dengan selamat, tetapi juga memaksimumkan penggunaan NAD+ oleh tubuh manusia, yang mustahil untuk vitamin B3 lain.

Sijil LonierHerb

Apakah faedah Nnicotinamide Riboside?
◎ Memulihkan fungsi sel penuaan, meremajakan organ manusia yang lemah.
◎ Nicotinamide Riboside Powder Bulk boleh meningkatkan fungsi kardiomiosit dan sel vaskular, dan juga mengurangkan tahap lipid darah dalam sistem kardiovaskular.
◎ Meningkatkan daya hidup sel-sel otak dan sel-sel saraf lain dan meningkatkan fungsi keseluruhan sistem saraf.
◎ Meningkatkan fungsi pelbagai sel imun dalam tubuh manusia, meningkatkan daya tahan terhadap sel kanser
◎ Meningkatkan fungsi sel epidermis, serta fungsi sel lain dalam tubuh manusia, untuk memastikan kulit sentiasa berseri.
◎ Mengurangkan penyerapan lipid dalam makanan, meningkatkan penggunaan lemak dalam sel lemak, dan mencapai tujuan penurunan berat badan

Pakej dan Masa Penghantaran
LonierHerb komited terhadap perkhidmatan dan pembangunan pelanggan, kami boleh membungkus mengikut keperluan pelanggan, contohnya, beg 100g/aluminium foil, 1kg/aluminium foil bag atau 100g/botol.

Pameran Kesihatan dan Makanan Antarabangsa
LonierHerb sering mengambil bahagian dalam beberapa pameran produk makanan dan kesihatan antarabangsa, disebabkan oleh wabak, kini adalah mustahil untuk mengambil bahagian dalam pelbagai pameran, tetapi saya percaya bahawa segala-galanya akan berlalu tidak lama lagi, dan berharap untuk berpeluang untuk melihat anda di pameran kami di masa hadapan.

Di mana untuk membeli Serbuk NR?
Sebagai pengeluar Serbuk NR profesional, Dari penerimaan bahan mentah, setiap langkah diuji dengan ketat oleh kakitangan berkualiti kami. Keseluruhan proses pengeluaran dan pembungkusan diselesaikan dalam bengkel penulenan peringkat 100,000-untuk memastikan produk tidak akan dicemari oleh sebarang bahan asing, jadi sila berehat untuk menggunakannya!
Kalau nak beliSerbuk Nikotinamide Riboside, sila jangan teragak-agak untuk menghubungi kami, kualiti tinggi, perkhidmatan terbaik dan penghantaran paling cepat untuk anda. Sementara itu, kami sentiasa membangunkan produk kami untuk memenuhi permintaan anda, kepuasan anda adalah keutamaan kami. e-mel:info@lonierherb.comWhatsapp/Wechat: +86-13289383216

Cool tags: Nicotinamide Riboside Powder, pembekal, pengilang, kilang, borong, beli, harga, pukal, tulen, semula jadi, berkualiti tinggi, untuk dijual, sampel percuma















